Les réponses à vos questions sur l’énergie solaire
Comprendre l’électricité solaire photovoltaïque
Quelle est la différence entre solaire thermique et solaire photovoltaïque ?

C’est quoi un panneau photovoltaïque ? Comment ça marche ?
Les cellules solaires photovoltaïques convertissent le rayonnement solaire en électricité, c’est l’effet photovoltaïque : https://www.photovoltaique.info/fr/info-ou-intox/lenergie-solaire/de-la-lumiere-a-lelectricite/principe-de-leffet-photovoltaique/
Ce courant électrique est ensuite acheminé au travers du câblage de l’installation solaire vers l’onduleur, le compteur, etc… : https://solaire-en-nord.fr/lenergie-solaire-photovoltaique/#Comment_ca_marche
Kilowattheures, kilowatts crêtes, de quoi parle t-on ?
On dimensionne une centrale photovoltaïque en Watt-crête (Wc), et on comptabilise la quantité d’énergie produite ou consommée en Wattheures : https://solaire-en-nord.fr/lenergie-solaire-photovoltaique/#Puissance_energie_Wattheure_et_Watt-crete
A quels moments et quelle quantité d’énergie produit une centrale photovoltaïque ?
La production d’électricité solaire photovoltaïque dépend de la luminosité. Ainsi, la production solaire débute lorsque les panneaux commencent avec le levé du jour, croît jusqu’aux heures les plus favorables (autour de 14h) puis diminue jusqu’au couché du soleil. D’un jour à l’autre, la courbe quotidienne est très variable

En moyenne, les ⅔ de la production annuelle sont concentrés sur la période d’ avril à septembre : https://solaire-en-nord.fr/lenergie-solaire-photovoltaique/#Est-ce_rentable
Quelle est la durée de vie des panneaux solaires photovoltaïques ?
La plupart des fabricants garantissent une durée de vie de 25 ans, donc on peut facilement parier sur un fonctionnement pendant une trentaine d’années.
“Il n’y a pas assez de soleil dans le Nord pour installer des panneaux solaires”
Aussi surprenant que cela puisse paraître, l’ensoleillement moyen dans le nord est équivalent à celui de la région lyonnaise. De plus, les panneaux solaires photovoltaïques sont plus efficaces lorsqu’il fait moins chaud, et donc leur rendement est bonifié de ce fait dans le nord par rapport au sud de la France.
Précisions ici : https://solaire-en-nord.fr/lenergie-solaire-photovoltaique/#Et_ca_marche_meme_chez_nous
Quant au solaire thermique, il couvre 60% des besoins en eau chaude et 30 % des besoins en chauffage sous nos latitudes, à condition d’optimiser sa consommation.
“On ne peut pas couvrir nos besoins en électricité avec des panneaux solaires, ça ne produit pas assez”
15m2 de panneaux solaires photovoltaïques dans le nord produisent en moyenne l’équivalent de la consommation d’électricité (hors chauffage et eau chaude) d’une famille de 4 personnes. Dans notre région, l’association Virage Energie estime à moins de 5% la surface artificialisée qu’il faudrait couvrir pour produire nos besoins annuels en électricité.
“Je vais pouvoir me chauffer à l’électricité solaire”
Et non ! L’énergie solaire photovoltaïque n’est pas la solution à privilégier pour alimenter son chauffage électrique. Les deux tiers de la production d’électricité annuelle a lieu d’avril à septembre, sur la période où les besoins de chauffage sont faibles voire nuls.
Démonstration par l’absurde : Supposons un habitat de 100 m2 de surface habitable qui consomme 15000 kWh/an pour le chauffage. On sait que sur la période de chauffe, le photovoltaïque produit environ un tiers de sa production annuelle, donc pour produire 15 000 kWh en hiver, il faudrait produire 45000 kWh par an, soit une installation de 45 kWc de puissance, soit plus de 200 m2 de surface de panneaux solaires ! De plus, le surplus de production en été serait disproportionné !
“Avec mon installation solaire, fini les coupures de courant !”
En France, les onduleurs doivent permettre le découplage de votre installation photovoltaïque en cas de coupure de courant sur le réseau public d’électricité, c’est-à-dire que votre production d’électricité n’est plus injectée sur le réseau électrique, ni dans votre logement. Ceci est une protection en cas d’intervention sur le réseau du personnel d’Enedis à proximité de votre habitation.
Cependant, certains onduleurs hybrides permettent de consommer la production instantanée au moment de la coupure de courant tout en interrompant l’injection sur le réseau public. Donc, si la coupure de courant a lieu à un moment où vos panneaux ne produisent pas d’électricité (la nuit par exemple), vous n’en n’aurez pas.
“Un panneau solaire ça ne se recycle pas”
Contrairement à beaucoup d’objets électroniques de consommation courante, les panneaux solaires photovoltaïques sont quasiment revalorisés à 100%. Ils sont composés essentiellement de matériaux recyclables (verre, aluminium, silicium, cuivre, argent) qui sont traités par l’éco-organisme SOREN. Plus d’infos ici : https://solaire-en-nord.fr/lenergie-solaire-photovoltaique/#Le_recyclage
“Un panneau solaire ça tombe en panne trop vite pour être rentable”
La durée de vie d’un panneau solaire photovoltaïque est de 30 ans environ. Par ailleurs, les fabricants s’y engagent : ils garantissent une production de 85%, par rapport à la production initiale, au bout de 25 ans d’utilisation, et des retours d’expériences confirment ces engagements.
“Un panneau solaire produit moins que l’énergie nécessaire à sa fabrication”
En trois ans seulement, un panneau solaire aura produit suffisamment d’énergie pour “rembourser” celle qui a été nécessaire à sa fabrication. Grâce à sa durée de vie d’environ 30 ans, le bilan énergétique global d’une installation solaire photovoltaïque est excellent.
“Le solaire photovoltaïque c’est trop cher”
En prenant en compte la durée de vie des panneaux solaires, l’investissement, et la production annuelle, le coût du kilowattheure produit par une installation photovoltaïque se situe en dessous de 0,10 centimes d’euros, un tarif très compétitif. Pour limiter le budget à l’investissement, vous pouvez opter pour une petite surface de panneaux, par exemple en achetant un kit pour l’autoconsommation.
“Les énergies renouvelables dépendent trop de la météo pour être suffisantes”
Heureusement, les énergies renouvelables sont complémentaires les unes avec les autres : vent, soleil et eau sont des sources d’énergies variées. Bien entendu, des solutions techniques complémentaires de stockage sont nécessaires. Et par-dessus tout, ce sont les économies d’énergie qui conditionnent la suffisance des énergies renouvelables.
“Du solaire ? C’est sans doute encore une arnaque !”
Certes, les offres alléchantes et peu sérieuses fleurissent sur le marché du solaire photovoltaïque : installations à 1 €, promesses de primes inexistantes, économies irréalistes… Ne vous précipitez pas à la signature d’un devis ! Heureusement, toutes les entreprises ne sont pas frauduleuses et des qualifications existent. L’association Solaire en Nord peut vous aider à trouver une entreprise de confiance, parmi les signataires de sa charte des bonnes pratiques.
“Les ressources nécessaires à la fabrication des panneaux solaires sont bientôt épuisées”
Le composant principal d’une cellule photovoltaïque est le silicium. Cet élément minéral est disponible à peu près partout sur notre planète, et en abondance. La partie électronique, qui utilise des matériaux plus limités, ne représente que 5% du poids total d’un panneau solaire. Le verre est le matériau principal d’un panneaux photovoltaïque (75%). Les panneaux solaires n’ont pas besoin de terres rares pour leur fabrication. Vous trouverez ici un schéma des composants d’un panneau solaire photovoltaïque : https://solaire-en-nord.fr/lenergie-solaire-photovoltaique/#Le_recyclage
“L’impact économique de la filière solaire n’est pas satisfaisant”
De la conception d’une cellule photovoltaïque à son recyclage, en passant par la fabrication et la mise en œuvre, la chaîne de développement d’une installation solaire photovoltaïque mobilise de nombreux emplois. Dans les secteurs de l’ingénierie, du commerce, du bâtiment et de la revalorisation des déchets, ce sont environ 67 000 emplois qui dépendent de la filière solaire photovoltaïque en France : https://www.syndicat-energies-renouvelables.fr/wp-content/uploads/presse/cp-solaire-ser-enerplan-30012025-vf.pdf
“Si j’installe des panneaux solaires, je vais devoir vendre mon électricité produite”
Il existe 3 façons de valoriser sa production solaire : la vente totale, l’autoconsommation avec vente du surplus produit, ou l’autoconsommation totale : https://solaire-en-nord.fr/les-modeles-economiques
” Avec mes panneaux solaires photovoltaïques je vais pouvoir faire des économies d’énergie”
Le solaire photovoltaïque ne permet pas de réduire votre consommation d’électricité globale. même si avec l’autoconsommation vous constaterez une baisse des kilowattheures sur votre facture. Le seul moyen de faire des économies d’énergie est de réduire votre consommation en adoptant des comportements plus économe : https://solaire-en-nord.fr/lenergie/#Focus_sur_lelectricite_dans_lhabitat
Le matériel
Quelles sont les principales composantes d’une installation solaire photovoltaïque ?
Une installation photovoltaïque est composée de panneaux photovoltaïques, d’un ou plusieurs onduleurs, éventuellement d’un coffret de protection AC/DC, et enfin d’un câblage pour assembler tous ces éléments et les relier au tableau électrique ou au compteur : https://solaire-en-nord.fr/lenergie-solaire-photovoltaique/#Comment_ca_marche
De quoi est composé un panneau solaire photovoltaïque ?

Cellules en couches minces, silicium monocristallin, polycristallin : de quoi s’agit-il ? Quelle technologie de panneau choisir ?
Il existe différents types de familles de cellules photovoltaïques, c’est la façon de travailler le silicium qui va déterminer le type de cellule : https://solaire-en-nord.fr/lenergie-solaire-photovoltaique/#Les_technologies_photovoltaiques_actuelles
Où sont fabriqués les panneaux solaires photovoltaïques ?
La plupart des panneaux photovoltaïques sont fabriqués en Asie. Parfois ils sont assemblés en Europe. Il existe quelques usines françaises de panneaux photovoltaïques comme Voltec Solar (Alsace) et Recom Sillia (Bretagne). Norwatt, marque française du Nord, conçoit ses panneaux en France, mais la fabrication est délocalisée. Chez DualSun, la partie thermique des panneaux hybrides est fabriquée en France : https://solaire-en-nord.fr/lenergie-solaire-photovoltaique/#Les_technologies_photovoltaiques_actuelles
Quelle marque de panneaux choisir ?
Voici des critères qui peuvent vous aider à choisir vos panneaux solaires :
- L’origine des panneaux : https://solaire-en-nord.fr/lenergie-solaire-photovoltaique/#Les_technologies_photovoltaiques_actuelles
- La configuration de la pose de vos panneaux : si vous envisagez une pose sur un toit plat, l’installation de panneaux bifaciaux augmentera votre production
- Les contraintes architecturales
- La puissance des modules
Qu’est-ce qu’un panneau bifacial ?
Un panneau solaire photovoltaïque bifacial a la possibilité de produire de l’énergie avec les faces avant et arrière du module. Pour pouvoir bénéficier de cet avantage au maximum, ces modules doivent pouvoir bénéficier de l’albédo de la surface située sous le panneau. A privilégier en cas de pose sur toiture plate sur châssis, ou en ombrière.
Que penser des capteurs hybrides thermique-photovoltaïque ?
Les capteurs hybrides thermique et photovoltaïque permettent à la fois de produire de l’électricité et de préchauffer l’eau chaude sanitaire. Avec cette technologie, la puissance photovoltaïque de 7% en comparaison à un capteur classique lorsque la température extérieure avoisine les 35°C.
Plus d’infos ici : https://solaire-en-nord.fr/lenergie-solaire-thermique/#Les_capteurs_solaires_hybrides
Qu’est-ce qu’un tracker solaire ? Est-ce plus rentable que des panneaux fixes ?
Des capteurs photovoltaïques sur un tracker suivent la course du soleil pour optimiser la production. On estime que la production d’électricité peut être augmentée de 30 à 40 % avec cette technologie.
Cependant, le rendement surfacique est inférieur à celui des modules fixes à cause de l’espacement nécessaire entre les trackers : environ 0,4-0,6 MW/ha de terrain clotûré, contre 1 MW/ha pour du photovoltaïque au sol fixe (source: Hespul).
Que penser des kits solaires à brancher sur une prise de courant ?
Ces kits solaires “Plug and Play” sont simples d’utilisation et accessibles aux novices. Il suffit de brancher le kit sur une prise de courant pour autoconsommer l’électricité produite. Le temps d’amortissement de ces installations est très rapide (moins de 4 ans) lorsque la totalité de l’électricité est autoconsommée. Pour en savoir plus : https://www.photovoltaique.info/fr/realiser-une-installation/choix-du-materiel/batteries-stockage-virtuel-et-autres-accesoires/les-kits-solaires-plug-and-play/
Guide SER et Enerplan : guide kit photovoltaïque autoconsommation Plug and Play https://librairie.ademe.fr/energies-renouvelables-reseaux-et-stockage/6258-guide-kit-photovoltaique-autoconsommation-plug-play.html
Qu’est-ce qu’un onduleur ?
Un onduleur est un équipement indispensable d’une installation photovoltaïque car il permet de transformer le courant produit par la centrale (= courant continu) en courant alternatif pour pouvoir alimenter les équipements électriques du bâtiment.
Onduleur centralisé, onduleur hybride, micro-onduleur… Lequel choisir ?
Chacune des solutions a ses avantages et ses inconvénients. Voici ci-dessous un tableau qui rassemble des critères de choix pour vous aider dans votre prise de décision :
| Type d’onduleur | Centralisé | Micro onduleur | Centralisé hybride |
| Prix | +++ | ++ | ++ |
| Accès | +++ | + | +++ |
| Garantie | ++ | +++ | ++ |
| Impact des ombrages | + | +++ | + |
| Site isolé (batteries) | + | + | +++ |
Où doit-on installer les onduleurs ?
Un onduleur centralisé doit être installé dans un local ventilé, à l’abri des surchauffes. Les fortes températures dégradent le rendement et la durée de vie du matériel.
Les micro-onduleurs sont situés en toiture, sous les panneaux solaires.
Est-ce que je peux stocker ma production sur une batterie ? Est-ce rentable ?
Oui, vous pouvez tout à fait choisir de stocker votre production photovoltaïque sur une batterie pour l’autoconsommer ensuite.
Vous trouverez ici quelques éléments pour évaluer la rentabilité d’une installation avec batterie : https://forum-photovoltaique.fr/viewtopic.php?f=49&t=57944&p=658048#p658048
C’est quoi une batterie virtuelle ?
Le principe : vous produisez de l’électricité à partir de panneaux solaires photovoltaïques, ce qui n’est pas autoconsommé est stocké virtuellement. Quand vous ne produisez plus ou pas assez, vous pouvez consommer l’électricité de votre batterie virtuelle. Le fournisseur de batterie virtuelle devient aussi votre fournisseur d’énergie.
Attention, rien ne vous garanti que vous consommez de l’électricité renouvelable en dehors des périodes de production.
Est-il préférable de choisir une offre de batterie virtuelle ou une installation de batterie(s) physique(s )?
Avantages et inconvénients des deux solutions

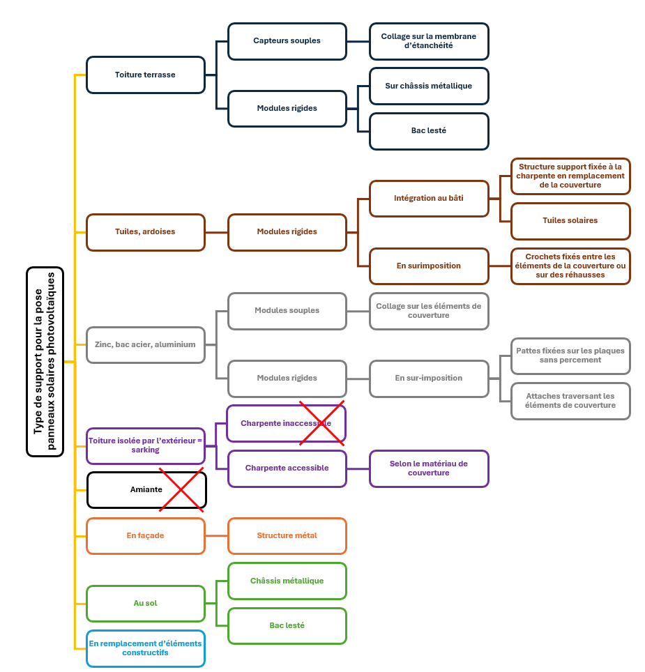
Quel mode de fixation adopter selon le type de toiture ?
Le type de fixation dépend du type de module et de l’emplacement où l’on veut installer les panneaux solaires photovoltaïques : au sol, sur toiture plate ou inclinée, en façade ?

Quelle est la différence entre un réseau monophasé ou un réseau triphasé ?
En monophasé, le réseau électrique ne contient qu’une seule phase qui alimente tout le logement. En triphasé, le réseau contient trois phases qui alimentent chacune une partie du/des bâtiment(s). Cette configuration est privilégiée, voire obligatoire, pour des bâtiments très consommateurs (puissance d’abonnement supérieure à 18 kVA), ou si l’installation électrique est très étendue.
Si mon réseau électrique est triphasé, et que mes panneaux solaires ne sont raccordés que sur une seule phase, est-ce que les équipements branchés sur les autres phases peuvent bénéficier de la production pour l’autoconsommation ?
Tout dépend du type d’onduleur : si votre installation comporte un onduleur monophasé, les panneaux solaires n’alimentent que la phase sur laquelle ils sont raccordés, et donc les appareils branchés sur ce circuit. Par contre, avec un onduleur triphasé, la production est répartie sur les trois phases, donc tous les appareils peuvent être alimentés par l’installation solaire.
A noter que l’installation doit être triphasée à partir du moment où la puissance de sortie de l’onduleur dépasse les 6 kVA, ou si la puissance du compteur est supérieure à 18 kVA.
Les démarches administratives
Est-ce que je dois déposer un dossier en mairie pour une installation solaire ? Qui peut s’y opposer ?
Cas général pour tous types de panneaux solaires :
Pour la pose de panneaux solaires sur une toiture, une déclaration préalable doit être déposée en mairie. Après dépôt du dossier complet, le délai d’instruction est de 1 mois. Suite à l’acceptation du dossier, la DP doit être affichée et lisible de l’espace public pendant deux mois et toute la durée du chantier.
Contraintes particulières pour le solaire photovoltaïque :
En cas d’installation de panneaux solaires photovoltaïques, la déclaration préalable en mairie est obligatoire si les panneaux sont installés à plus de 1,80 m du sol : https://solaire-en-nord.fr/reglementation-photovoltaique/#Declaration_durbanisme
Un projet de construction voisin risque de faire de l’ombre sur mes panneaux solaires, que puis-je faire ?
Malheureusement, actuellement il n’existe aucun recours si un projet de construction chez votre voisin crée un ombrage sur vos panneaux solaires. Vous pouvez vous opposer au projet en mairie avant la construction, pendant le délai d’affichage préalable, si vous constatez que le bâtiment ne respecte pas les contraintes locales en termes d’urbanisme.
Est-ce que je dois faire installer un compteur Linky pour pouvoir mettre des panneaux photovoltaïques ?
L’installation d’un compteur Linky est obligatoire si vous souhaitez injecter de l’électricité sur le réseau et bénéficier de l’Obligation d’Achat. En revanche, si vous souhaitez seulement autoconsommer, et/ou stocker la production sur place, le compteur Linky n’est pas obligatoire.
Dans quelles situations dois-je déclarer mon installation à Enedis et quelles démarche entreprendre ?
Toute installation branchée sur le réseau électrique de l’habitation doit faire l’objet d’une déclaration auprès de Enedis. Le contrat dépend du mode de valorisation de l’énergie produite :

*Avoir un responsable d’équilibre (par ex. EDF-OA) est obligatoire pour tout opération de consommation ou d’injection (sup. 3 kVA) sur le réseau d’électricité français.
Concernant les démarches administratives, il faut déposer sa demande sur le portail d’Enedis : https://connect-racco.enedis.fr/prac-internet/custom/P4E/accueil
Comment raccorder mon installation en autoconsommation sur mon tableau électrique ?
Tutoriel vidéo à consulter sur le site du Consuel :
Est-ce que je dois demander une attestation au Consuel ?

Le cadre réglementaire : c’est quoi l’arrêté S21 ?
Le S21 est l’arrêté en vigueur actuellement qui définit les tarifs de vente de votre électricité photovoltaïque à EDF OA (Obligation d’Achat). Les tarifs sont réévalués chaque trimestre et publiés par la Commission de Régulation de l’Energie sur le site https://www.cre.fr/documents/open-data.html
L’arrêté S21 est consultable ici : https://www.legifrance.gouv.fr/loda/id/JORFTEXT000044173060/2023-02-18
L’entreprise qui a installé mes panneaux solaires n’existe plus, comment faire pour finaliser mon contrat de vente de ma production ?
Pour permettre la réalisation d’un contrat de vente de l’électricité (vente totale ou surplus) dans le cadre du S21, l’installateur doit fournir au client une attestation sur l’honneur de conformité de l’installation (modèle ici), en complément de l’attestation de conformité délivrée par le Consuel. Ce document est nécessaire à l’instruction du dossier.
Si l’entreprise qui a réalisé l’installation a mis la clé sous la porte avant de fournir cette attestation, il convient de trouver une autre entreprise qui voudra bien en prendre cette responsabilité, ce qui implique l’engagement de son assurance décennale.
J’ai déjà une installation photovoltaïque avec un contrat d’OA et j’aimerais en faire installer une autre en autoconsommation, est-ce possible ?
Tout dépend du type de contrat de la première installation ! Vente totale ? Autoconsommation avec vente de surplus ? Le tableau ci-dessous synthétise les différentes configurations possibles :

Dans la cadre d’un contrat d’obligation d’achat, l’installation d’un kit autoconsommation totale ne peut pas être relié au même compteur pour l’injection du surplus.
Peut-on modifier le contrat d’Obligation d’Achat ?
Un contrat de 20 ans est une garantie : il permet d’avoir une idée assez précise du temps de retour sur investissement de l’installation.
Ce contrat est modifiable, mais les possibilités varient selon l’arrêté tarifaire qui était en vigueur au moment de la mise en service de l’installation :
- Pour un contrat type “S01” à “S17” (= les installations mises en service avant le 6 octobre 2021), il est possible de rompre le contrat pour passer en autoconsommation totale avec ou sans vente du surplus. Dans le cas de la vente du surplus, il vous faudra trouver un autre acheteur que EDF OA car vous ne pourrez plus bénéficier d’un contrat en Obligation d’Achat. Si vous avez une installation d’une puissance inférieure ou égale à 3 kWc, le surplus pourrait être injecté gratuitement sur le réseau d’électricité.
- Pour un contrat type “S21” (= installations mises en service à partir du 6 octobre 2021), les conditions sont identiques à celle énoncées ci-dessus, sauf pour la vente du surplus : vous pourrez continuer à bénéficier d’un contrat dans le cadre de l’Obligation d’Achat, et donc vendre votre surplus à EDF OA
En cas de rupture de contrat d’Obligation d’Achat, des frais de résiliation anticipée peuvent être facturés, consultez vos conditions générales de vente !
Que se passe t-il en cas de déménagement ?
Si vous souhaitez vendre votre logement, vous devez céder le contrat d’Obligation d’Achat au futur propriétaire de la maison. Toutes les étapes de la procédure sont décrites sur le site de EDF OA : https://www.edf-oa.fr/content/achat-ou-vente-dun-bien-%C3%A9quip%C3%A9-de-panneaux-photovolta%C3%AFques
Mon contrat de vente se termine, comment continuer de valoriser ma production ?
Si votre contrat d’obligation d’achat de 20 ans arrive à la fin, vous avez la possibilité :
- d’autoconsommer l’électricité produite (pour les installation de 3 kWc maximum le surplus peut être injecté gratuitement sur le réseau)
- de partager votre production avec vos voisins (autoconsommation collective, AMEP)
- de stocker sur batteries physiques ou virtuelles
- de vendre à un autre acheteur privé qui est responsable d’équilibre aux yeux de Enedis
Notre page à ce sujet : https://solaire-en-nord.fr/fin-dobligation-dachat/
Est-ce que je peux bénéficier d’une TVA réduite pour mon projet solaire photovoltaïque ?
Pour les installations de puissance inférieure ou égale à 9 kWc, il est possible de bénéficier d’une TVA réduite à 5,5% (contre 20% ), à condition de répondre à des critères environnementaux. Plus d’informations sur notre page https://solaire-en-nord.fr/reglementation-photovoltaique/#TVA
En tant que particulier producteur, quel est le régime fiscal auquel j’appartiens ?
Le particulier producteur d’électricité photovoltaïque est imposable sur les revenus issus de la vente d’électricité si la puissance de son installation est supérieure à 3 kWc. Le régime fiscal appliqué par défaut est le régime micro-social, régime des micro-entreprises.
Plus d’infos ici : https://solaire-en-nord.fr/reglementation-photovoltaique/#Fiscalite
Réaliser son projet
Est-ce que je dois rénover ma toiture avant d’installer des panneaux solaires ?
Qu’ils soient thermiques ou photovoltaïques, on estime à 30 ans la durée de vie d’une installation solaire.
Pour une toiture, on considère qu’il est temps de la rénover après 50 ans. Donc si on veut éviter de devoir démonter et re-installer ses panneaux solaires, mieux vaut rénover sa couverture si elle avoisine les 30-40 ans, c’est d’ailleurs l’occasion de refaire l’isolation de vos combles !
Est-ce que je peux installer des panneaux solaires à l‘ombre ?
Les ombrages sur une installation solaire, qu’ils s’agissent de panneaux thermiques ou photovoltaïques, auront un impact important sur la production d’énergie, ce qui peut remettre en cause la rentabilité du projet.
Pour les panneaux photovoltaïques, en cas d’ombrage partiel, les diodes by-pass (http://www.photovoltaique.guidenr.fr/informations_techniques/conception-photovoltaique-raccordee-reseau/diode-by-pass.php) et/ou l’installation de micro-onduleurs permettent de maintenir la production sur les zones ensoleillées.
Pour s’assurer que la production ne sera pas trop impactée par des ombres portées, on doit établir un relevé de masques : https://www.photovoltaique.info/media/filer_public/27/b6/27b6bfa0-d85f-4827-b976-ce0f2412f1d9/comment_faire_un_releve_de_masque.pdf
Quelles sont les conditions idéales pour installer mes panneaux solaires photovoltaïques ?
Ce sont l’orientation et l’inclinaison qui sont les premiers critères d’implantation des panneaux solaires :
https://solaire-en-nord.fr/lenergie-solaire-photovoltaique/#Implantation_des_panneaux
On doit aussi s’assurer qu’aucune ombre ne viendra impacter la production d’énergie solaire, pour cela, on réalise un relévé de masque : https://www.photovoltaique.info/media/filer_public/27/b6/27b6bfa0-d85f-4827-b976-ce0f2412f1d9/comment_faire_un_releve_de_masque.pdf
Enfin, la méthode de pose (intégration au bâti, surimposition…) peut avoir un impact négatif sur la production si elle favorise la surchauffe des panneaux.
Quel mode d’intégration en toiture choisir ?
Chaque mode d’intégration présente des avantages et des inconvénients. Pour une meilleure performance des modules photovoltaïques, la méthode de pose doit permettre la ventilation en sous-face.
| Esthétique | Risque d’infiltrations | Amélioration du confort d’été | Surface occupée | Quantité d’énergie produite par module | |
| Intégration au bâti = IAB | *** | *** | * | *** | ** |
| Intégration simplifiée au bâti = ISB (surimposition) | * | * | ** | *** | *** |
| Châssis sur toit terrasse | * | * | ** | ** | *** |
Autoconsommation, vente totale, autoconsommation avec vente de surplus… Qu’est-ce que ça veut dire ?
Il existe plusieurs mode de valorisation de la production d’électricité solaire :
- l’autoconsommation : c’est l’action de consommer l’électricité produite par votre installation en direct
- la vente totale : c’est lorsque vous décidez de vendre la totalité de votre production
- l’autoconsommation avec vente du surplus : cela signifie que vous consommez une partie de votre production d’électricité en direct, le reste de la production (qu’on appelle le surplus) est vendu
Plus d’infos ici : https://solaire-en-nord.fr/les-modeles-economiques
Où trouver un professionnel qualifié ?
Pour trouver un professionnel qualifié, trois possibilités s’offrent à vous :
- consulter la liste des installateurs qualifiés QualiPV près de chez vous sur https://france-renov.gouv.fr/annuaires-professionnels/artisan-rge-architecte
- faire appel aux installateurs signataires de la charte Insoco, charte de qualité initiée par le GPPEP : http://www.insoco.org
- choisir des installateurs locaux parmi les signataires de notre charte de bonnes pratiques : https://solaire-en-nord.fr/charte-solaire-en-nord/
J’ai été démarché pour une installation à 1 €, est-ce une arnaque ?
Les installations solaires à 1 €, cela n’existe pas ! Attention à ces fausses publicités qui vous promettent monts et merveilles. Les seuls soutiens financiers existants sont la vente de l’électricité et la prime à l’investissement en cas de vente du surplus.
Combien coûte une installation solaire photovoltaïque par un professionnel ?
En moyenne, nous observons des tarifs allant de 1,8 €/Wc pour des installations de 6 kWc de puissance, à 2,5 €/Wc pour des installations de 3 kWc.
Le prix est habituellement dégressif avec l’augmentation de la puissance installée pour les capteurs solaires. Contactez-nous pour être conseillé dans le choix de votre devis : contact@solaire-en-nord.fr !
Est-ce que je peux poser moi-même mes panneaux solaires photovoltaïques ?
Oui, à condition de respecter les contraintes administratives d’urbanisme, de raccordement, et de norme électrique. Assurez-vous d’avoir les compétences suffisantes pour une installation dans les règles et en toute sécurité. Les fournisseurs de kits et les fabricants mettent à disposition des tutoriels et des guides techniques à respecter scrupuleusement. Au moindre doute, mieux vaut faire appel à un professionnel.
Comment calculer la section des câbles pour mon installation ?
Des sections de câble insuffisantes peuvent entraîner une surtension sur le réseau électrique, dans ce cas l’onduleur doit cesser d’injecter la production. Pour les plus aguerris en termes d’installation électrique, un tableur est mis à disposition sur le Forum photovoltaïque du GPPEP : https://forum-photovoltaique.fr/viewtopic.php?f=39&t=8854
Comment dimensionner mon onduleur ?
La puissance de l’onduleur doit être un peu sous-dimensionnée par rapport à la puissance crête de l’installation solaire. En effet, la production n’atteindra jamais la puissance crête calculée en laboratoire, et la charge de fonctionnement de l’onduleur doit être suffisante pour assurer un bon rendement entre énergie produite et énergie injectée.
Plus d’infos ici : https://forum-photovoltaique.fr/viewtopic.php?p=662208#p662208
Exploitation, suivi et entretien de l’installation
Est-ce que je dois assurer mon installation solaire photovoltaïque ?
L’assurance responsabilité civile est obligatoire pour les installations raccordées au réseau, généralement elle peut être contenue dans une assurance multirisque habitation.
Dans tous les cas, raccordée ou pas, il est conseillé de déclarer son installation à son assurance habitation.
Plus d’infos ici : https://www.photovoltaique.info/fr/exploiter-une-installation/vie-des-contrats/assurances-de-lexploitant-pv/assurances-obligatoires/
Comment suivre ma production d’électricité solaire ?
Les fabricants d’onduleurs ou de kits proposent des applications qui permettent de suivre la production de votre installation solaire. Ces outils permettent de mieux connaitre votre profil de producteur/consommateur, mais aussi d’identifier un éventuel dysfonctionnement.
Une passerelle de communication doit être située à proximité des micro-onduleurs pour pouvoir collecter les informations de production. Se référer aux préconisations du fabricant pour la configuration de l’installation. Pour les kits Plug and Play, une borne wifi doit être située à proximité pour avoir accès au suivi en ligne.
En cas d’injection sur le réseau et si vous n’avez pas accès à un outil de suivi connecté, le compteur Linky permet de voir la quantité d’électricité injectée (= quantité produite), mais il ne mesure pas la quantité autoconsommée. Dans ce cas, c’est la comparaison de vos factures, ou des données d’injection/consommation, qui permet d’estimer l’autoconsommation.
Ma production a diminué, comment l’expliquer ?
Une diminution légère de la production solaire d’année en année est normale, elle est due à l’usure des panneaux. Elle est de l’ordre de 1% par an par rapport à la production initiale.
Par contre, une baisse significative ou brutale de la production nécessite une vérification de l’installation par un professionnel pour rechercher la cause. Il peut s’agir d’une panne d’onduleur ou d’un dysfonctionnement d’un panneau solaire.
Comment faire pour consommer au maximum mon électricité solaire en direct ?
L’idée est de concentrer au maximum vos consommations électriques lorsque votre installation solaire produit, mais les appels de puissance cumulés des appareils ne doit pas dépasser la production en instantané. Privilégiez les consommations entre 10h et 16, et faites fonctionner les appareils les uns après les autres si leur puissance le nécessite. Profitez-en aussi pour charger vos batteries lorsque votre installation solaire produit : aspirateur balai, téléphone, enceinte bluetooth, vélo à assistance électrique… Faites l’inventaire de vos appareils qui fonctionnent sur batterie !
Est-ce que je peux alimenter mon cumulus électrique avec mon installation solaire photovoltaïque ?
Oui ! Deux possibilités s’offrent à vous :
- Avec un programmateur qui active le fonctionnement aux heures les plus favorables
- Avec un routeur qui permettra d’utiliser le surplus pour chauffer l’eau
Les actions de sobriété énergétique en dehors de périodes de production solaire favoriseront aussi un meilleur taux d’autonconsommation.
Est-ce que je dois nettoyer mes panneaux solaires ?
En région Hauts-de-France les intempéries se chargent du nettoyage des panneaux solaires. Toutefois, un nettoyage occasionnel peut favoriser une meilleure production, retour d’expérience d’un de nos adhérents ici : https://solaire-en-nord.fr/2025/04/09/la-parole-aux-adherents-7-nettoyage-printanier/
Les centrales solaires citoyennes
Qu’est-ce qu’un projet d’énergie renouvelable citoyen ?
C’est un projet de production d’énergie renouvelable financé collectivement et maîtrisé par les citoyens et, le plus souvent, les collectivités locales. Dans les rojets à gouvernance partagée, les citoyens et les collectivités locales sont au centre de la gouvernance du projet et prennent ensemble les décisions. Ils ont ainsi un impact direct sur le projet et son environnement, en collaboration avec les entreprises locales.
Source : Les énergies citoyennes : questions-réponses, Ministère de la transition écologique
Quelle énergie peut-on produire avec un projet d’énergie renouvelable citoyen ?
Un projet solaire citoyen peut permettre de produire de l’électricité ou de la chaleur :
- La production d’électricité à l’aide de panneaux solaires photovoltaïques
- La production de chaleur à l’aide de panneaux solaires thermiques.
Dans les deux cas, il s’agit d’installations assez conséquentes dont la production est suffisante pour alimenter des bâtiments qui ont des besoins importants en énergie, ou bien un ensemble de bâtiments/logements.
Pourquoi s’impliquer dans un projet d’énergie renouvelable citoyen ?
Les raisons sont nombreuses, au niveau individuel ou collectif.
Au niveau individuel c’est participer à l’essor des énergies renouvelables en faisant un investissement financier éthique et en contribuant au développement local. Cela permet également de comprendre de l’intérieur le fonctionnement d’un projet d’énergie renouvelable et d’aller à la rencontre de personnes engagées pour leur territoire…
Au niveau collectif, c’est être acteur du développement des énergies renouvelables sur son territoire, en permettant aux citoyens locaux de choisir quelle énergie ils souhaitent développer et où ils souhaitent la développer. Ainsi, cela permet de valoriser son territoire tant d’un point de vue économique et social (retombées locales) qu’environnemental (production d’énergie durable) et démocratique (les décisions viennent des citoyens locaux et non des producteurs).
Source : Les énergies citoyennes : questions-réponses, Ministère de la transition écologique
Qui peut monter un projet d’énergie renouvelable citoyen et y participer ?
Les projets d’énergies citoyennes sont ouverts à l’ensemble des acteurs locaux : collectivités locales, particuliers, associations locales, entreprises locales privées ou publiques, professionnels de l’énergie, acteurs financiers et investisseurs.
Les acteurs du projet s’organisent en société dédiée au projet pour opérer la gouvernance et le financement du projet.
Les citoyens comme les élus locaux sont le plus souvent à l’initiative du projet. L’action des élus est essentielle en tant qu’acteurs de la planification des énergies renouvelables sur le territoire.
Source : Les énergies citoyennes : questions-réponses, Ministère de la transition écologique
En tant que citoyen, je décide de m’engager dans un projet d’énergie renouvelable citoyen. Comment m’impliquer ?
En leurs noms ou déjà réunis en association, la première étape pour les citoyens est de se rassembler pour monter la structure qui portera le projet. Cette structure peut être une société ou une association à laquelle chacun participe financièrement, en tant qu’actionnaire. Des collectivités locales (comme la commune) peuvent également y prendre part.
Les porteurs du projet participent ensuite à la recherche de partenaires et de financements (entreprises, collectivités, banques…) qui permettent le développement et la réalisation du projet.
Enfin, les citoyens prennent toutes les décisions relatives à la gestion et à la direction du projet. Les démarches d’énergies renouvelables citoyennes sont pilotées collégialement.
Source : Les énergies citoyennes : questions-réponses, Ministère de la transition écologique
Pourquoi est-ce intéressant pour une collectivité de monter un projet d’énergie citoyenne ?
En recourant à une technologie d’énergie renouvelable qui s’appuie sur les ressources naturelles locales, les projets d’énergies citoyennes sont une réponse à la nécessité d’adapter les modes de production d’énergie.C’est une réponse aux attentes des citoyens qui sont déjà mobilisés et s’organisent : ils deviennent acteurs et non plus spectateurs de la transition énergétique de leur territoire. L’énergie citoyenne représente un levier pour renforcer la démocratie locale. Les projets locaux sont également des occasions de sensibiliser ceux qui se sentent plus éloignés de ces problématiques.
De plus, en étant pilote d’un tel projet, la collectivité est réellement motrice dans l’aménagement de son territoire. Elle peut ainsi définir le projet selon ses intérêts et objectifs.
Enfin, les projets d’énergies citoyennes permettent des retombées financières locales qui ne sont plus uniquement limitées aux taxes (foncières et sur les entreprises de réseau). En étant actionnaire d’un projet d’énergie citoyenne, les territoires peuvent obtenir des bénéfices provenant des ventes de l’électricité.
Source : Les énergies citoyennes : questions-réponses, Ministère de la transition écologique
Comment les collectivités et les élus locaux peuvent agir ?
Les élus locaux et les collectivités peuvent s’impliquer dans un projet d’énergie citoyenne ou en être à l’initiative. Ils sont des acteurs clés dans la construction et l’aboutissement des projets. Plusieurs niveaux d’engagement sont possibles :
- Être à l’initiative sur projet : en créant la structure et/ou en participant directement à son financement et/ou à sa gouvernance.
- Soutenir un projet directement ou indirectement, via des financements, ou en mettant à disposition des ressources : terrain, local, entreprises partenaires…
- Encourager la naissance des énergies renouvelables citoyennes en sensibilisant la population à ce type de projets (via des communications, des événements), en animant le tissu associatif local, ou encore en faisant un audit des ressources qui pourraient être valorisées sur le territoire.
Source : Les énergies citoyennes : questions-réponses, Ministère de la transition écologique
En tant qu’entreprise, que puis-je faire ? Quel est mon rôle dans un projet d’énergie citoyenne ?
Comme dans le cadre d’un projet d’énergie renouvelable classique, les projets d’initiative citoyenne demandent des compétences et des expertises particulières. Les entreprises locales peuvent s’associer à des citoyens et les accompagner dans la mise en place de l’unité de production, le chantier et la maintenance ou la gestion des risques…
Une entreprise qui aurait une idée de projet peut aussi s’associer en amont avec les citoyens et co-développer le projet. En plus de participer à sa concrétisation, elle joue un rôle dans la gouvernance et la prise de décision, en commun avec les citoyens impliqués.
Source : Les énergies citoyennes : questions-réponses, Ministère de la transition écologique
Qui sont les principaux acteurs vers lesquels je peux me tourner pour prendre part à un projet citoyen solaire ?
Au niveau national, l’association Energie Partagée est un soutien incontournable pour les porteurs de projets d’énergies renouvelables citoyens. Cette structure ressources propose de nombreux outils et formations à destination de ses adhérents. https://energie-partagee.org/
Un projet d’énergie renouvelable citoyen, qu’est-ce que ça rapporte localement ? Qu’est-ce que ça me rapporte personnellement ?
En moyenne, pour 1 € investi dans un projet de production d’énergie renouvelable citoyenne, 2,5 € profitent au territoire. En effet, les retombées du projet bénéficient entièrement au territoire car le projet repose sur des prestations locales et génère des revenus issus de l’investissement des collectivités et des citoyens, des loyers, des salaires, de la fiscalité…
[…] Pour les citoyens eux-mêmes, c’est une source de revenus liée à des placements financiers éthiques. Lorsque l’énergie produite par la structure à laquelle ils participent est revendue, ils profitent des bénéfices. Ceux -ci sont souvent réinvestis dans la société ou l’association porteuse, ou pourront être investis dans d’autres projets.En outre, les impacts vont bien au-delà du seul plan économique. Ils sont aussi :
- écologiques : par la production d’une énergie durable et la sensibilisation de la population locale aux énergies renouvelables;
- sociaux : ces initiatives en matière d’énergie durable amènent à d’autres projets en terme de mobilité, d’agriculture, d’épargne;
- éducatifs ; les projets citoyens d’énergie renouvelable permettent de sensibiliser la population aux bienfait des ENR et de lutter sur le terrain contre certaines idées reçues;
- démocratiques : les projets sont l’occasion d’une réinvention de la démocratie locale par un nouveau mode de coopération entre collectivités, citoyens, associations et professionnels de l’énergie.
Source : Les énergies citoyennes : questions-réponses, Ministère de la transition écologique
Quels sont les projets d’énergies renouvelables citoyens en région ?
Vous pouvez consulter les projets sur la carte intéractive mise en ligne par Energie Partagée :
https://energie-partagee.org/decouvrir/energie-citoyenne/tous-les-projets/
Qui sont les acteurs en région Hauts-de-France ?
Animé par Energethic, le réseau RECHAUF rassemble les acteurs qui accompagnent et portent les projets citoyens en région Hauts-de-France. Selon le territoire concerné et le type de projet, les structures suivantes peuvent accompagner et/ou porter des projets citoyens :
- DK WATT(Dunkerque)
- SOLIS Metropole SAS(Métropole Européenne de Lille)
- Solaire en Nord (Métropole Européenne de Lille)
- SAS Mine de Soleil (Pôle Métropolitain de l’Artois)
- Energie Citoyenne d’Opale (ECO)
- CAPSOL(Saint-Omer)
- SCIC Energie citoyenne (Ambricourt)
- Energethic
- Association 2ème chance (Abbeville)
- Maison d’économie solidaire (Lachapelle aux pots)
La coopérative SOLIS METROPOLE SAS : De quoi s’agit-il ? Comment souscrire ? Quels sont les projets portés ? etc…
Pour en savoir plus sur les modalités de participation au sein de la coopérative SOLIS Métropole, vous pouvez consulter la FAQ dédiée sur le site de la société :
